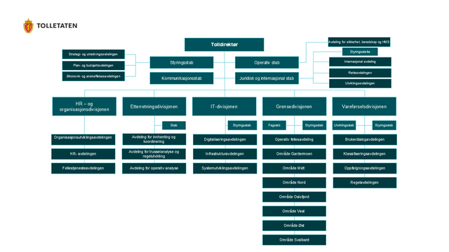
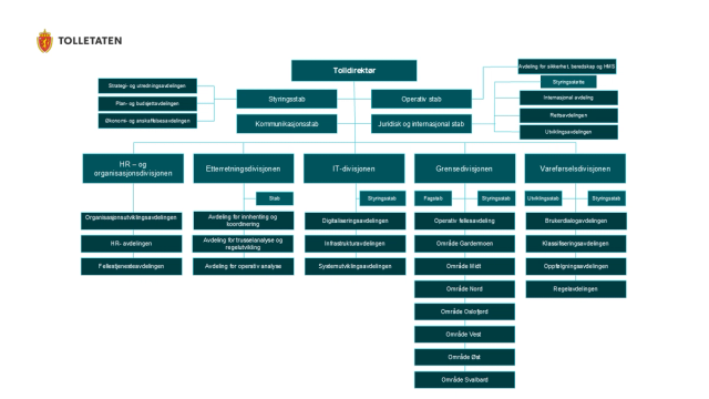
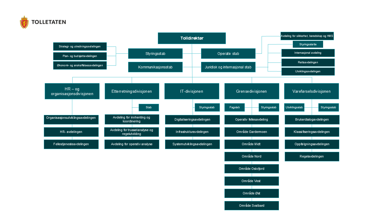
Organisasjonskart for Tolletaten
Tolletaten er ein etat under Finansdepartementet. Vi er organisert i fem divisjonar. Det er 1538 tilsette i etaten per 31. januar 2025. Øystein Børmer er tolldirektør.
Organisasjonskart for heile Tolletaten frå 16. september 2024, med divisjonar og avdelingar. Enkelte avdelingar har også underliggjande seksjonar, sjå organisasjonskartet i pdf for fullstendig oversikt.
Oppdatert: 13.10.2025
